今回のテーマはアインシュタイン……
でもアインシュタインと結びつきが分からなかったのです。
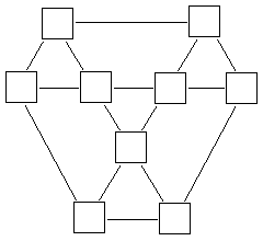
気を取り直して問題です。
下の図には大小合わせて7つの三角形があります。
大小7つの三角形の頂点の和が全て等しくなるように
四角内に1~9までの数字を1回ずつ使用してください。

問題を聞いて瞬間に「魔方陣」っぽい問題だな、
と思ったのですが、たけしさんも同じ事に言及。
でも形が複雑だから魔方陣にはならないんだろうなぁ……
と思いながら解答を製作。
1つの解答を製作した後に、数字の入れ替えで複数解が
ある事が分かり、12通りあると結論付けたのですが……
数字の組み合わせを1つ気づかなかったので、
24通りという答えには辿り着きませんでした。
ちなみに「何通りあるのか?」まで答える必要は
無かったのですが、複数解があると気付いたので、
全部で何個あるのか調べようと思ったのです。
正解が複数ありますので、意外と簡単に
正解に辿り着けるかも。
難易度がそれほど高くないので、
ぜひチャレンジして見てください。
そして竹内薫さんによる正解の解説。
なんと魔方陣を用いて1対1対応を使った解法で解いていました。
その解法はここでは書ききれない位の分量になりそうなので、
省略しますが、数学で良くありがちな「気付き」によって
とてつもなく簡単になるなかなか面白い問題でした。

PR